Loading……
>
您当前位置:
首页
>
全面推进基层政务公开
>
工作进展
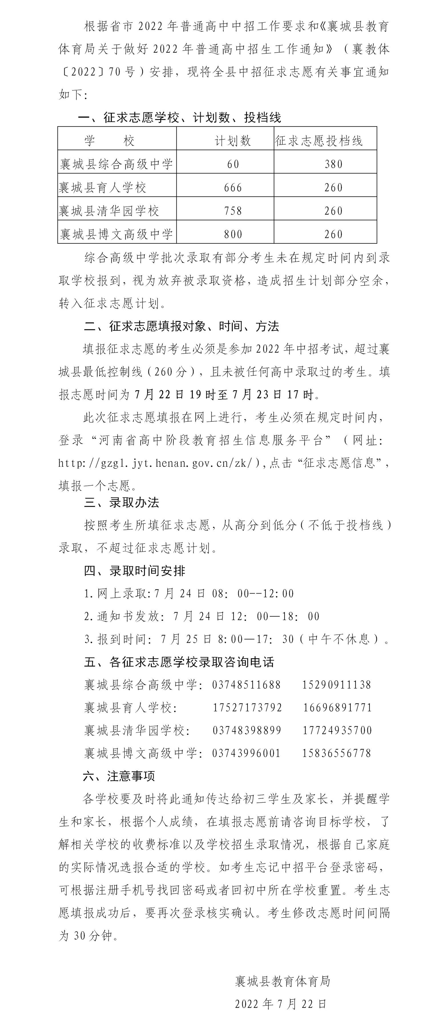
襄城县2022年普通高中招生征求志愿的通知
【信息来源:
】
【信息时间:2022-07-22 10:54 阅读次数:
】【字号
大
中
小
】【
我要打印
】【
关闭
】
Loading……